简
繁
扫一扫
打开 · 手机版
热门搜索:
招聘
就业补贴
公务员
人才引进
就业
首页
新闻中心
政务公开
政务服务
互动交流
招商引资
善美韶关
您当前的位置:
首页
>
部门频道栏目
>
韶关市住房和城乡建设管理局
>
住房保障
>
配给管理
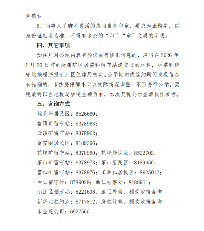
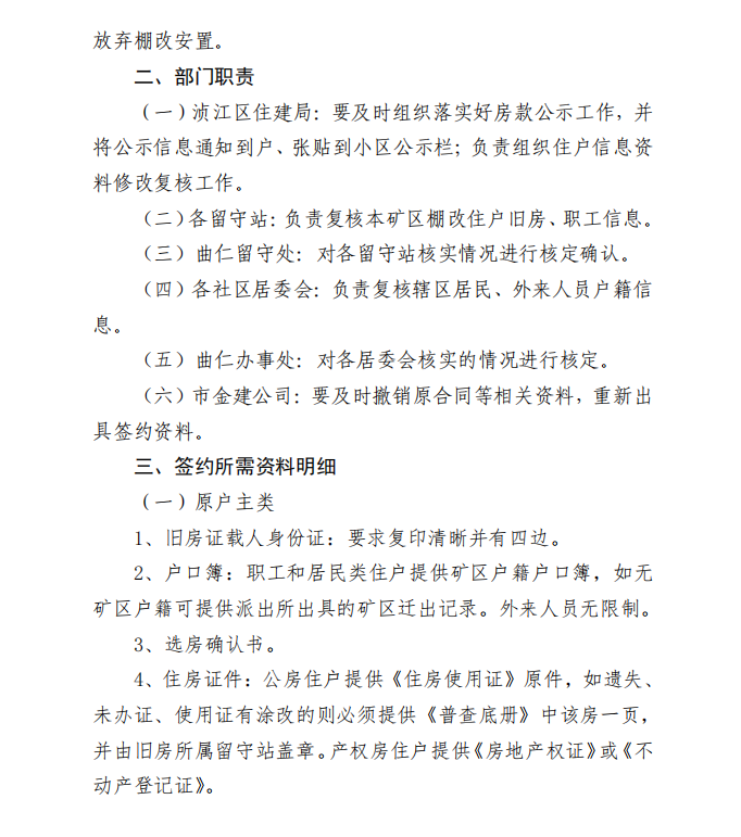
关于公示原曲仁矿棚户区改造安置房房款及相关税费的通知
时间:
2026-01-19 17:35:13
来源:
本网
访问量:
-
【打印】
【字体:
大
中
小
】
分享到:
相关文件:
附件:原曲仁矿棚户区改造安置房房款及税费计算表.pdf
相关新闻