广东省人民政府办公厅关于印发广东省建立健全生态产品价值实现机制实施方案的通知
粤府办〔2022〕30号
各地级以上市人民政府,省政府各部门、各直属机构:
《广东省建立健全生态产品价值实现机制的实施方案》已经省委全面深化改革委员会、省人民政府同意,现印发给你们,请认真组织实施。实施过程中遇到的问题,请径向省发展改革委反映。
广东省人民政府办公厅
2022年10月15日
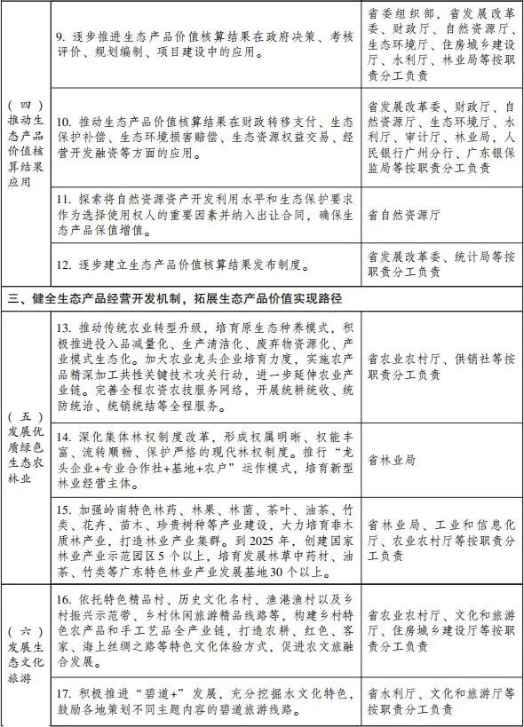
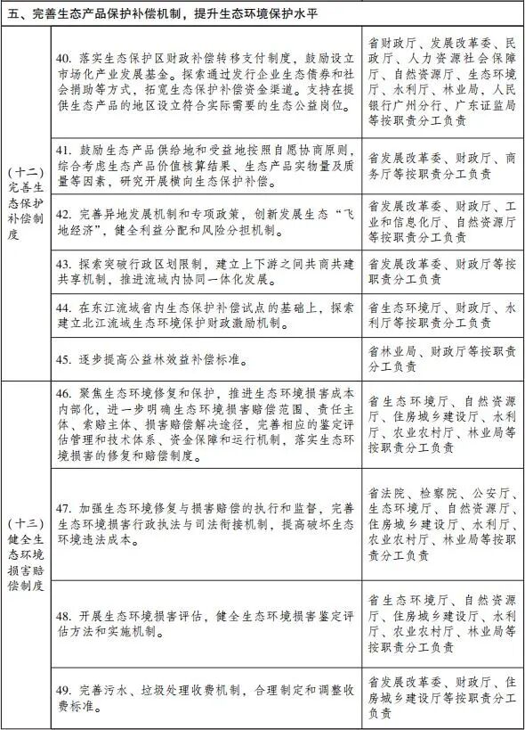
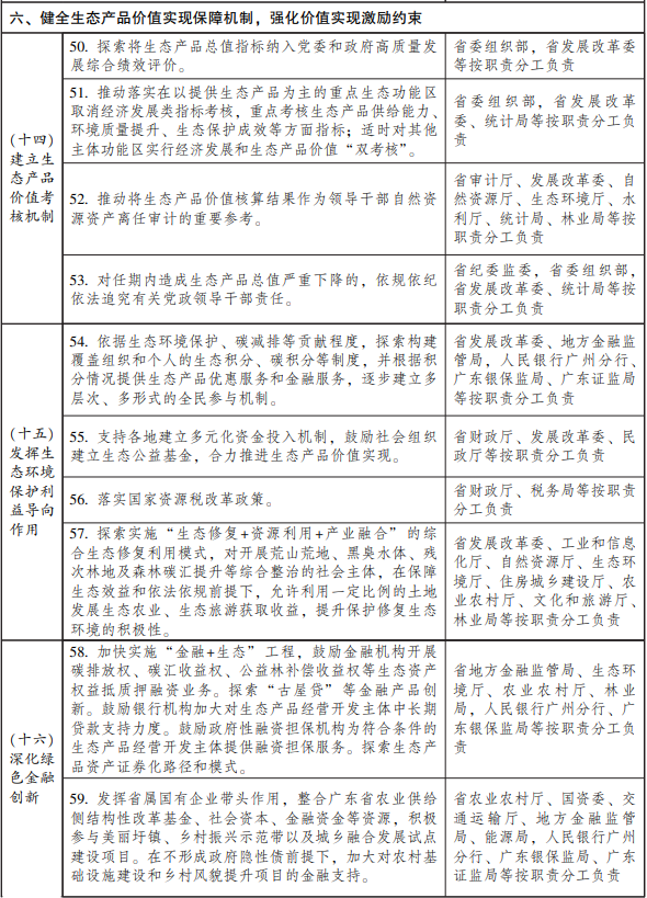
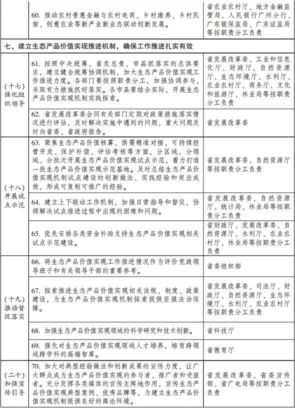
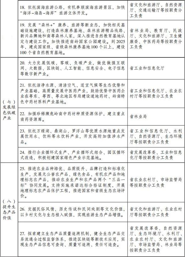
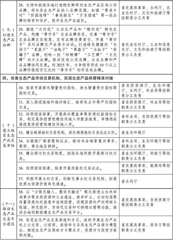
广东省建立健全生态产品价值实现机制的实施方案   为贯彻落实中共中央办公厅、国务院办公厅《关于建立健全生态产品价值实现机制的意见》,加快建立健全我省生态产品价值实现机制,现结合实际制定如下实施方案。   一、总体要求   (一)指导思想。以习近平生态文明思想为指导,全面贯彻党的十九大和十九届历次全会精神,按照党中央、国务院决策部署,立足新发展阶段、贯彻新发展理念、构建新发展格局,紧扣推动共同富裕和促进人与自然和谐共生,以体制机制改革创新为核心,以城乡区域协调发展为关键,推进生态产业化和产业生态化,加快完善政府主导、企业和社会各界参与、市场化运作、可持续的生态产品价值实现路径,协同推进生态环境高水平保护和经济高质量发展,着力构建绿水青山转化为金山银山的政策制度体系,推动形成具有广东特色的生态产品价值实现机制,为建设美丽广东提供重要支撑。   (二)基本原则。   ——保护优先,绿色发展。加强生态环境保护和修复,严格守住自然生态安全边界,保障自然生态系统得到休养生息,厚植生态产品价值实现的根基,让良好生态环境成为经济社会持续健康发展的有力支撑,形成以绿色为底色的经济发展方式和经济结构,促进人与自然和谐共生。   ——因地制宜,协调发展。加快构建“一核一带一区”区域发展格局,突出功能定位,充分发挥各地区生态优势,培育绿色转型新业态、新模式,促进提供生态产品的地区形成经济高质量发展的新动能,以生态振兴推进区域协调发展,更好满足差异化的美好生活需要,不断提高人民群众的生活水平。   ——政府主导,多方参与。发挥政府在制度安排、生态补偿、绩效考核、市场监管和营造社会氛围等方面的主导作用,充分发挥市场在资源配置中的决定性作用,引导企业和社会各界参与,通过生态产品经营开发和生态资源权益交易等方式促进生态产品价值有效转化,实现生态产品资源配置最优化、效益最大化。   ——鼓励创新,开展试点。鼓励政策制度创新,允许试错、包容失败,保护改革的积极性。积极开展试点示范,及时总结推广典型案例和经验做法,以点带面形成示范效应,着力构建特色鲜明、各具亮点的生态产品价值实现路径模式。   (三)主要目标。到2025年,初步建立生态产品价值实现的制度框架,初步形成科学可操作的生态产品价值核算体系及核算结果应用机制,逐步完善生态保护补偿和生态环境损害赔偿政策制度,初步形成生态产品价值实现考核机制,生态产品“难度量、难抵押、难交易、难变现”等问题得到有效解决,保护生态环境的利益导向机制更加健全,生态优势转化为经济优势的能力显著增强,形成一批可复制、可推广的生态产品价值实现模式。到2035年,全面建立系统完善的生态产品价值实现机制,生态文明建设迈上新台阶,绿色发展方式和生活方式广泛形成,美丽广东基本建成。   二、建立自然资源调查监测机制,摸清生态产品底数   (四)全面开展自然资源统一确权登记。以不动产登记为基础,充分利用第三次全国国土调查等成果,对全省重点区域的自然资源开展统一确权登记。适时启动非重点区域自然资源确权登记,推动实现自然资源确权登记全覆盖。探索三维自然资源确权登记。逐步建立全省自然资源地籍调查和确权登记数据库,实现自然资源确权登记成果信息化管理和数据共享服务。深化经营性全民所有自然资源资产所有权和使用权分离,率先明确占用、使用、收益、处分等权责归属,适度扩大使用权出让、转让、出租、抵押、担保、入股等权能。   (五)开展生态产品信息普查。加快建立自然资源统一调查评价监测制度,利用网络化监测手段,提供全要素、全时空、多尺度、多维度数据支撑。开展全民所有自然资源资产清查,构建全省上下联通的全民所有自然资源资产管理信息系统。集成现有的森林、湿地及水等资源调查数据成果,开展生态产品调查,摸清各类生态产品数量分布、质量等级、功能特点、权益归属、保护和开发利用等底数,形成生态产品清单。探索建立生态产品动态监测制度。依托智慧自然资源建设整合生态产品信息,推进自然资源领域生态产品信息开放共享。   三、建立生态产品价值评价机制,科学量化生态产品价值   (六)推动开展生态产品价值核算。探索构建生态产品价值评价体系,执行国家生态产品总值核算规范,推进行政区域单元生态产品价值核算标准化,支持各地开展生态产品价值核算。探索建立生态产品价值核算统计报表制度。按照国家部署,探索将生态产品价值核算基础数据纳入国民经济核算体系。鼓励市县结合地方资源禀赋,对自然保护地中的国家公园、自然保护区等特定地域单元开展生态产品价值核算。建立反映生态产品保护和开发成本的价值核算方法,研究建立体现市场供需和资源稀缺程度的生态产品价格形成机制。   (七)推动生态产品价值核算结果应用。逐步推进生态产品价值核算结果在政府决策、考核评价、规划编制、项目建设中的应用。推动生态产品价值核算结果在财政转移支付、生态保护补偿、生态环境损害赔偿、生态资源权益交易、经营开发融资等方面的应用。探索将自然资源资产开发利用水平和生态保护要求作为选择使用权人的重要因素并纳入出让合同,确保生态产品保值增值。逐步建立生态产品价值核算结果发布制度。   四、健全生态产品经营开发机制,拓展生态产品价值实现路径   (八)发展优质绿色生态农林业。推动传统农业转型升级,培育原生态种养模式,积极推进投入品减量化、生产清洁化、废弃物资源化、产业模式生态化。加大农业龙头企业培育力度,实施农产品精深加工共性关键技术攻关行动,进一步延伸农业产业链。完善全程农资农技服务网络,开展统耕统收、统防统治、统销统结等全程服务。深化集体林权制度改革,形成权属明晰、权能丰富、流转顺畅、保护严格的现代林权制度。推行“龙头企业+专业合作社+基地+农户”运作模式,培育新型林业经营主体。加强岭南特色林药、林果、林菌、茶叶、油茶、竹类、花卉、苗木、珍贵树种等产业建设,大力培育非木质林产业,打造林业产业集群。到2025年,创建国家林业产业示范园区5个以上,培育发展林草中药材、油茶、竹类等广东特色林业产业发展基地30个以上。   (九)发展生态文化旅游。依托特色精品村、历史文化名村、渔港渔村以及乡村振兴示范带、乡村休闲旅游精品线路等,构建乡村特色农产品和手工艺品全产业链,打造农耕、红色、客家、海上丝绸之路等特色文化体验方式,促进农文旅融合发展。积极推进“碧道+”发展,充分挖掘水文化特色,鼓励各地策划不同主题内容的碧道旅游线路。依托滨海旅游公路,有机串联滨海旅游景区,加快“海洋-海岛-海岸”旅游立体开发。发展“森林+”康养、旅游等新业态,加快相关基础设施建设,打造森林康养基地、森林旅游精品线路、新兴品牌地和南粤森林人家,深入推进自然教育基地认定与建设工作。加快推进南岭国家公园建设。到2025年,建成国家级、省级森林康养基地100个以上,建设100个省自然教育基地。   (十)发展绿色低碳产业。大力发展低碳、零碳、负碳产业,做优做强互联网、大数据、区块链、人工智能、信息安全、电子信息等数字新产业。依托洁净水源、清洁空气、适宜气候等生态优势和产业基础,高质量发展中医药产业,鼓励优势中医药企业在粤东、粤西、粤北地区布局建设道地药材、岭南特色中药材原料产业基地。加强珍稀濒危岭南中药材种质资源保护,建立重点南药资源库。依托万绿湖、鼎湖山、罗浮山等优质水源地重点发展饮用水、饮料等水饮料产业,开发高附加值涉水产品。推行企业循环式生产、产业循环式组合、园区循环式改造,积极创建国家绿色产业示范基地。   (十一)提升生态产品价值。推进农业品种培优、品质提升、品牌打造和标准化生产,发展无公害农产品、绿色食品、有机农产品和地理标志农产品,推动农业生产和农产品两个“三品一标”协同发展。支持实施承诺达标合格证制度,开展地理标志农产品保护工程,推进国家和省级生态农场评价。发掘民俗风情、历史传说和民间戏剧等文化价值,以乡村文化与生态植入赋值,实现旅游生态产品增值。探索建立生态产品质量追溯机制,健全生态产品交易流通全过程监督体系,推进区块链等新技术应用,实现生态产品信息可查询、质量可追溯、责任可追查。   (十二)打造生态产品品牌。支持和鼓励各地打造特色鲜明的生态产品区域公用品牌,将各类生态产品纳入品牌范围,加强“粤美乡村”“田园连樟”“善美韶农”“万里碧道”等一批品牌的培育和保护,提升生态产品溢价。围绕“大而优”大宗农产品和“精而美”特色农产品,构建“粤字号”农业品牌体系,完善“粤字号”农业品牌目录制度,发布品牌消费索引,开展“粤字号”系列品牌农产品推介活动。打造绿色健康的“米袋子”“菜篮子”“油瓶子”“果盘子”“水缸子”“茶罐子”品牌,创响一批“珍稀牌”“工艺牌”“文化牌”的乡土品牌。推动区域公用品牌、企业品牌和产品品牌协同发展。到2025年,力争培育形成10个以上品牌价值超百亿元的“粤字号”标杆区域品牌。   五、完善生态产品市场交易机制,实现生态产品供需精准对接   (十三)建立培育生态产品交易市场。探索开展绿化增量责任指标、清水增量责任指标等指标交易。深入推进陆地和海洋碳汇、海岸线占补等产权指标交易。按照国家部署,开展森林覆盖率等资源权益指标交易,制定集体经营性建设用地入市配套政策,审慎稳妥推进集体经营性建设用地入市。健全碳排放权交易机制,深化碳排放权交易试点工作。全面推广碳普惠制试点,推动林业碳普惠向粤东、粤西、粤北地区倾斜。健全排污权交易制度,鼓励各地积极开展排污权交易。按照国家部署,探索开展用能权交易试点。积极开展水权交易,创新完善水权交易机制,拓展优质水资源价值转化通道。   (十四)推动生态产品交易平台建设。以“分散化输入、整体化输出”模式推进山水林田湖草沙等自然资源和工业遗址、废弃矿山、古旧村落等存量资源的权益集中流转经营,实现资源的产权明晰与收储、转化提升、市场化交易和可持续运营等功能,推动各地创新搭建生态产品交易平台。拓宽生态产品交易渠道和方式,组织开展生态产品线上云交易、云招商,鼓励参与各类生态产品推介博览会,推进生态产品供给方与需求方、资源方与投资方高效对接。   六、完善生态产品保护补偿机制,提升生态环境保护水平   (十五)完善生态保护补偿制度。落实生态保护区财政补偿转移支付制度,鼓励设立市场化产业发展基金。探索通过发行企业生态债券和社会捐助等方式,拓宽生态保护补偿资金渠道。支持在提供生态产品的地区设立符合实际需要的生态公益岗位。鼓励生态产品供给地和受益地按照自愿协商原则,综合考虑生态产品价值核算结果、生态产品实物量及质量等因素,研究开展横向生态保护补偿。完善异地发展机制和专项政策,创新发展生态“飞地经济”,健全利益分配和风险分担机制。探索突破行政区划限制,建立上下游之间共商共建共享机制,推进流域内协同一体化发展。在东江流域省内生态保护补偿试点的基础上,建立北江流域生态环境保护财政激励机制。逐步提高公益林效益补偿标准。   (十六)健全生态环境损害赔偿制度。聚焦生态环境修复和保护,推进生态环境损害成本内部化,进一步明确生态环境损害赔偿范围、责任主体、索赔主体、损害赔偿解决途径,完善相应的鉴定评估管理和技术体系、资金保障和运行机制,落实生态环境损害的修复和赔偿制度。加强生态环境修复与损害赔偿的执行和监督,完善生态环境损害行政执法与司法衔接机制,提高破坏生态环境违法成本。开展生态环境损害评估,健全生态环境损害鉴定评估方法和实施机制。完善污水、垃圾处理收费机制,合理制定和调整收费标准。   七、健全生态产品价值实现保障机制,强化价值实现激励约束   (十七)建立生态产品价值考核机制。探索将生态产品总值指标纳入党委和政府高质量发展综合绩效评价。推动落实在以提供生态产品为主的重点生态功能区取消经济发展类指标考核,重点考核生态产品供给能力、环境质量提升、生态保护成效等方面指标;适时对其他主体功能区实行经济发展和生态产品价值“双考核”。推动将生态产品价值核算结果作为领导干部自然资源资产离任审计的重要参考。对任期内造成生态产品总值严重下降的,依规依纪依法追究有关党政领导干部责任。   (十八)发挥生态环境保护利益导向作用。依据生态环境保护、碳减排等贡献程度,探索构建覆盖组织和个人的生态积分、碳积分等制度,并根据积分情况提供生态产品优惠服务和金融服务,逐步建立多层次、多形式的全民参与机制。支持各地建立多元化资金投入机制,鼓励社会组织建立生态公益基金,合力推进生态产品价值实现。落实国家资源税改革政策。探索实施“生态修复+资源利用+产业融合”的综合生态修复利用模式,对开展荒山荒地、黑臭水体、残次林地及森林碳汇提升等综合整治的社会主体,在保障生态效益和依法依规前提下,允许利用一定比例的土地发展生态农业、生态旅游获取收益,提升保护修复生态环境的积极性。   (十九)深化绿色金融创新。加快实施“金融+生态”工程,鼓励金融机构开展碳排放权、碳汇收益权、公益林补偿收益权等生态资产权益抵质押融资业务。探索“古屋贷”等金融产品创新。鼓励银行机构加大对生态产品经营开发主体中长期贷款支持力度。鼓励政府性融资担保机构为符合条件的生态产品经营开发主体提供融资担保服务。探索生态产品资产证券化路径和模式。发挥省属国有企业带头作用,整合广东省农业供给侧结构性改革基金、社会资本、金融资金等资源,积极参与美丽圩镇、乡村振兴示范带以及城乡融合发展试点建设项目。在不形成政府隐性债前提下,加大对农村基础设施建设和乡村风貌提升项目的金融支持。推动农村普惠金融与农村电商、乡村康养、乡村民宿、创意农业等新产业新业态联动创新发展。   八、建立生态产品价值实现推进机制,确保工作推进扎实有效   (二十)强化组织领导。按照中央统筹、省负总责、市县抓落实的总体要求,建立健全统筹协调机制,加大生态产品价值实现工作推进力度。各部门要按照职责分工,加强协调参与,采取有力措施抓好落实。各市县要结合实际,开展生态产品价值实现机制实践探索。省发展改革委会同有关部门定期对政策措施落实情况进行评估,及时解决实施中遇到的问题,重大问题及时向省委、省政府报告。   (二十一)开展试点示范。聚焦生态产品价值核算、供需精准对接、可持续经营开发、保护补偿、评估考核等方面,分区域、分领域、分批次开展生态产品价值实现试点示范,着力打造一批生态产品价值实现示范基地。及时总结生态产品价值实现机制试点建设的创新做法、实践经验和突出成效,形成可复制可推广的经验。建立上下联动工作机制,加强日常指导和督促,协调解决试点推进过程中出现的困难和问题。优先安排各类资金补助支持生态产品价值实现相关试点示范建设。   (二十二)推动督促落实。将生态产品价值实现工作推进情况作为评价党政领导班子和有关领导干部的重要参考。探索推进生态产品价值实现相关法规、制度、政策建设,为生态产品价值实现机制探索提供坚强法治保障。加强生态产品价值实现领域的科学研究和技术创新。强化对生态产品价值实现领域人才培养,培育跨领域跨学科的高端智库。   (二十三)加强宣传引导。加大对典型经验做法和创新成果的宣传力度,让广大群众成为生态产品价值实现的参与者、推广者和受益者。充分发挥各类媒体的宣传主阵地作用,宣传生态产品价值实现典型案例、优秀品牌等,为建立生态产品价值实现机制提供良好的舆论环境。
附件:







		
					
				